总机:0571-88697618
销售:15397011766
EN
首页
产品系列
单层氧化石墨烯
石墨烯复合纤维
石墨烯发热膜
石墨烯基碳纤维
产品系列
高瞻远瞩、烯美天下
查看更多
研发中心
研发平台
研发设备
研发项目
研发成果
研发中心
高瞻远瞩、烯美天下
查看更多
新闻中心
新闻资讯
公司活动
视频中心
产品功能
新闻中心
高瞻远瞩、烯美天下
查看更多
服务中心
服务支持
展厅参观
资料下载
服务中心
高瞻远瞩、烯美天下
查看更多
关于我们
关于我们
荣誉资质
人才招聘
联系我们
东明石墨烯研究院
石墨烯多功能复合纤维共同体研究院(GCI)
关于我们
高瞻远瞩、烯美天下
查看更多
企业文化
企业理念
学习培训
党建先锋
高烯语录
企业文化
高瞻远瞩、烯美天下
查看更多
首页
产品系列
研发中心
研发平台
研发设备
研发项目
研发成果
新闻中心
新闻资讯
公司活动
视频中心
产品功能
服务中心
服务支持
展厅参观
资料下载
关于我们
关于我们
荣誉资质
人才招聘
联系我们
东明石墨烯研究院
石墨烯多功能复合纤维共同体研究院(GCI)
企业文化
企业理念
学习培训
党建先锋
高烯语录
业务咨询
CN
EN
业务咨询
咨询电话
0571-88697898
新闻资讯
公司活动
视频中心
您现在的位置:
首页
公司活动
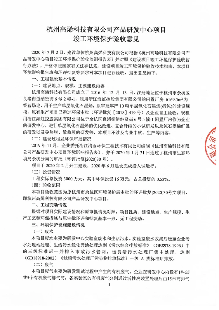
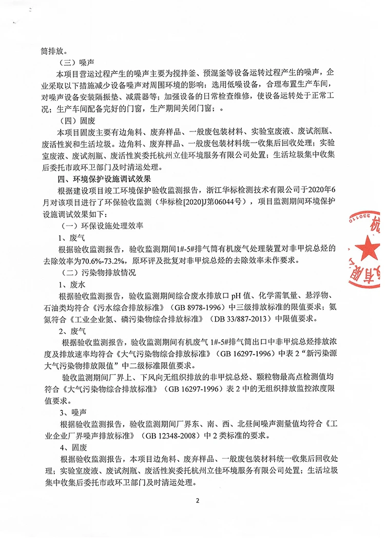
杭州高烯科技有限公司产品研发中心项目竣工环境保护验收意见
文章来源:
发布时间: 2020-07-10
浏览次数: 817 次
返回列表